|
CGraph
|
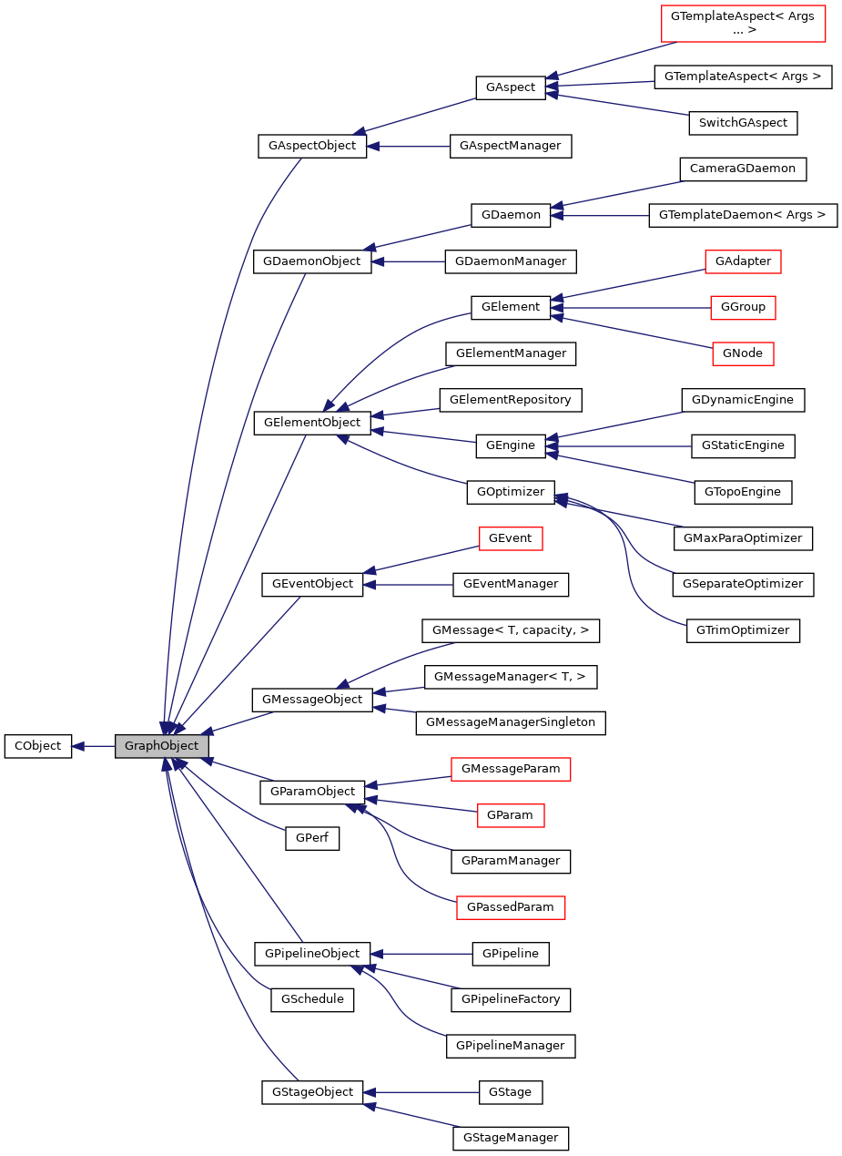
GraphObject = CObject,没有新增或删除任何成员 More...
#include <GraphObject.h>


Additional Inherited Members | |
Public Member Functions inherited from CObject | |
| CObject ()=default | |
| virtual CStatus | init () |
| virtual CStatus | run ()=0 |
| virtual CStatus | destroy () |
| virtual | ~CObject ()=default |
GraphObject = CObject,没有新增或删除任何成员