|
CGraph
|
#include <CObject.h>

Public Member Functions | |
| CObject ()=default | |
| virtual CStatus | init () |
| virtual CStatus | run ()=0 |
| virtual CStatus | destroy () |
| virtual | ~CObject ()=default |
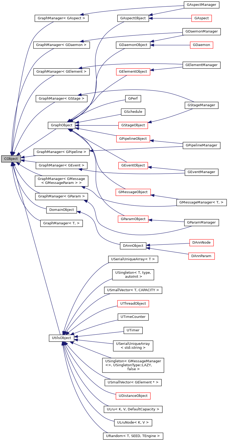
各类功能单元的最底层的基类,包含虚函数init/destroy和纯虚函数run 派生类如果不支持run也要显式写NO_SUPPORT(比如UtilsObject) 具体可派生出GElementManager/GAsptectManager/GEventManager/GDaemonManager/ GPipelineManager/GMessageManager/GParamManager等manager类、GEngine/GAspect/ GPerf/GDaemon/GSchedule/GElement/GElementRepository/DAnnNode/DAnnParam等结点类 以及UtilsObject的派生类等
|
explicitdefault |
默认构造函数
|
virtualdefault |
默认析构函数
|
inlinevirtual |
释放函数
Reimplemented in UThreadBase, USingleton< T, type, autoInit >, USingleton< GMessageManager<>, USingletonType::LAZY, false >, GStageManager, GPipeline, GGroup, GElementRepository, UThreadPool, GPipelineManager, GSchedule, GParamManager, GMessageManager< T, >, GEventManager, GEvent, GRegion, GMutable, GElementManager, GSingleton< T >, GFunction, GDaemonManager, and GDaemon.
|
inlinevirtual |
初始化函数
Reimplemented in UThreadSecondary, UThreadPrimary, USingleton< T, type, autoInit >, USingleton< GMessageManager<>, USingletonType::LAZY, false >, GStageManager, GPipeline, GGroup, GElementRepository, GenerateGNode, CarDetectorGNode, LaneDetectorGNode, UThreadPool, GPipelineManager, GSchedule, GParamManager, GMessageManager< T, >, GEventManager, GEvent, GRegion, GMutable, GElementManager, GSingleton< T >, GFunction, GDaemonManager, and GDaemon.
|
pure virtual |
流程处理函数
Implemented in UtilsObject, UThreadObject, GPipeline, GraphManager< T, >, GraphManager< GStage >, GraphManager< GElement >, GraphManager< GEvent >, GraphManager< GDaemon >, GraphManager< GParam >, GraphManager< GMessage< GMessageParam > >, GraphManager< GAspect >, GraphManager< GPipeline >, GCondition, GTopoEngine, GStaticEngine, GDynamicEngine, DAnnObject, DAnnNode, ReduceGNode, MapGNode< MAP_TAG >, GenerateGNode, ResultGNode, ProcessGNode, InputGNode, ActionGNode, ShowGNode, CarDetectorGNode, LaneDetectorGNode, UThreadSecondary, UThreadPrimary, GStageObject, GPipelineManager, GSchedule, GParamObject, GMessageObject, GEventObject, GSome< TriggerNum >, GRegion, GMutable, GMultiCondition< type >, GCluster, GElementRepository, GElementManager, GSingleton< T >, GFunction, GFence, GCoordinator< SIZE >, GDaemonObject, and GAspectObject.