|
CGraph
|
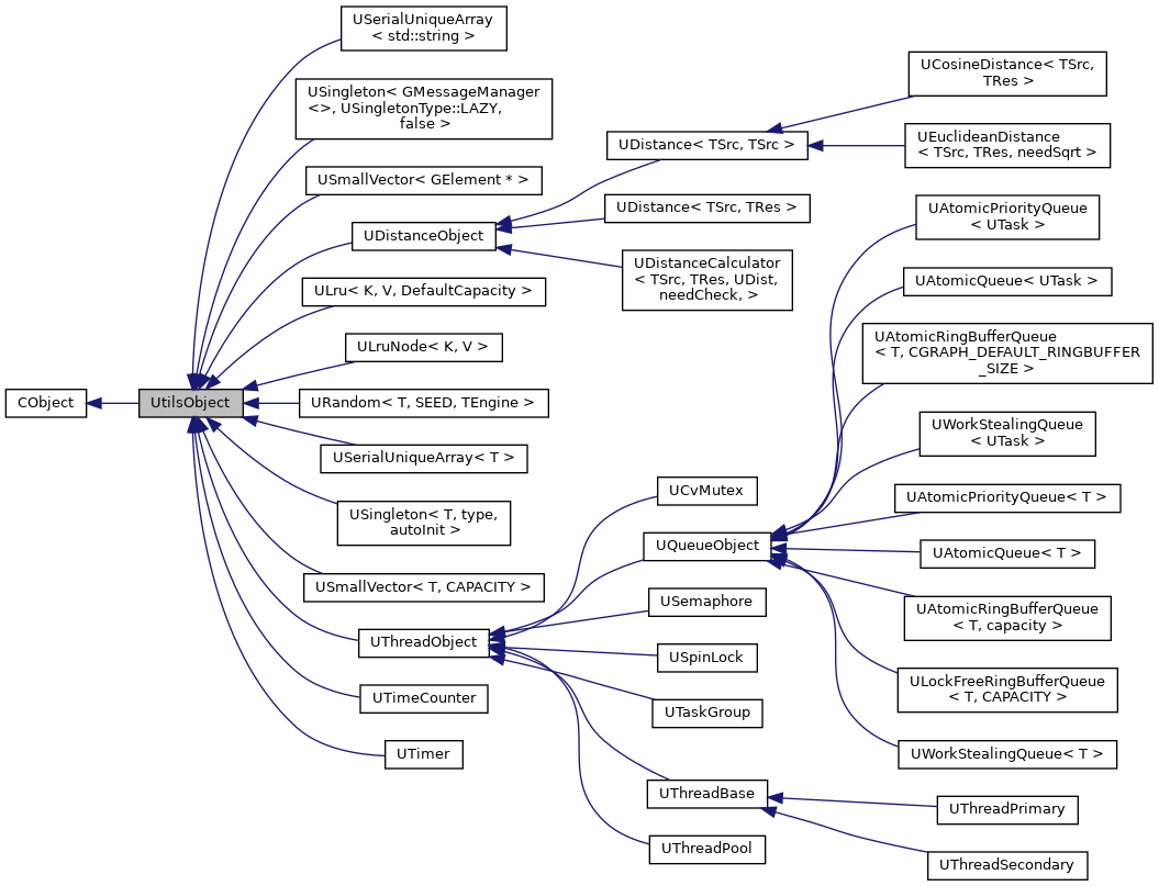
UtilsObject单独继承CObject,run()标记为CGRAPH_NO_SUPPORT. More...
#include <UtilsObject.h>


Protected Member Functions | |
| CStatus | run () override |
Additional Inherited Members | |
Public Member Functions inherited from CObject | |
| CObject ()=default | |
| virtual CStatus | init () |
| virtual CStatus | destroy () |
| virtual | ~CObject ()=default |
UtilsObject单独继承CObject,run()标记为CGRAPH_NO_SUPPORT.
|
inlineoverrideprotectedvirtual |
将基类CObject的run设置为不支持 继承为一个只支持init/destroy的工具类
Implements CObject.