|
CGraph
|
#include <CDescInfo.h>

Public Member Functions | |
| virtual const std::string & | getName () const |
| const std::string & | getSession () const |
| const std::string & | getDescription () const |
| virtual auto | setName (const std::string &name) -> decltype(this) |
| virtual auto | setDescription (const std::string &description) -> decltype(this) |
| virtual | ~CDescInfo ()=default |
Protected Attributes | |
| std::string | name_ |
| std::string | session_ |
| std::string | description_ |
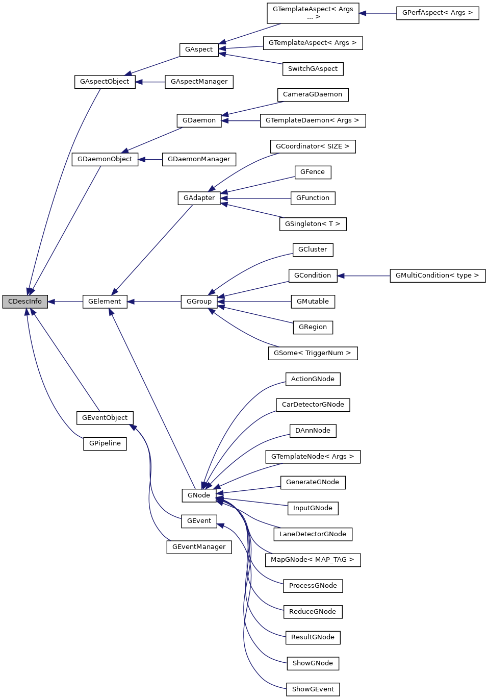
广泛用于GAspect/GAspectManager/GDaemon/GDaemonManager/GEvent/GEventManager/GPipeline/GElement及其派生类 这些类及其派生类基本覆盖CGraph的绝大部分场景,因此CDescInfo可以看作是CGraph各个类的描述信息基座 具体:提供名称(name_)、描述(description_)、ID(session_)的set/get接口 比如: GElement又可派生出GAdapter/GGroup/GNode GAdapter又可派生出GCoordinator/GFence/GFunction/GSingleton GGroup又可派生出GCluster/GCondition/GMultiCondition/GMutable/GRegion/GSome
|
virtualdefault |
|
inline |
获取描述信息
|
inlinevirtual |
|
inline |
获取唯一id信息
|
inlinevirtual |
设置描述信息
| description |
|
inlinevirtual |
|
protected |
|
protected |
|
protected |