|
CGraph
|
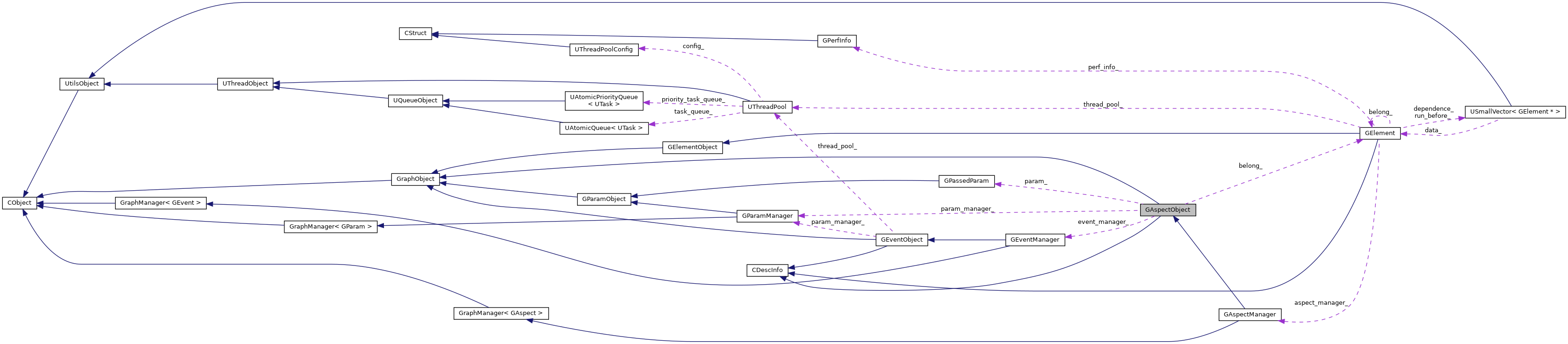
在GraphObject和CDescInfo的基础上新增私有成员param_manager_/event_manager_/param_/belong_ param_manager_/event_manager_用于引入GParamManager和GEventManager param_用于引入GPassedParam,对于GAspectObject来说是GAspectParam belong_则是GAspectObject独有的,维护切面和GElement的从属关系 More...
#include <GAspectObject.h>


Public Member Functions | |
| template<typename T , c_enable_if_t< std::is_base_of< GAspectParam, T >::value, int > > | |
| CGRAPH_NAMESPACE_BEGIN GAspectObjectPtr | setAParam (T *param) |
Public Member Functions inherited from CObject | |
| CObject ()=default | |
| virtual CStatus | init () |
| virtual CStatus | destroy () |
| virtual | ~CObject ()=default |
Public Member Functions inherited from CDescInfo | |
| const std::string & | getSession () const |
| const std::string & | getDescription () const |
| virtual auto | setName (const std::string &name) -> decltype(this) |
| virtual auto | setDescription (const std::string &description) -> decltype(this) |
| virtual | ~CDescInfo ()=default |
Protected Member Functions | |
| GAspectObject () | |
| ~GAspectObject () override | |
| template<typename T , c_enable_if_t< std::is_base_of< GAspectParam, T >::value, int > = 0> | |
| T * | getAParam () |
| template<typename T , c_enable_if_t< std::is_base_of< GAspectParam, T >::value, int > = 0> | |
| GAspectObject * | setAParam (T *param) |
| GAspectObject * | setBelong (GElement *belong) |
| const std::string & | getName () const override |
Private Member Functions | |
| CStatus | run () final |
Private Attributes | |
| GAspectParamPtr | param_ { nullptr } |
| GParamManagerPtr | param_manager_ { nullptr } |
| GEventManagerPtr | event_manager_ { nullptr } |
| GElement * | belong_ { nullptr } |
Friends | |
| class | GAspectManager |
| class | GAspect |
| class | GElement |
Additional Inherited Members | |
Protected Attributes inherited from CDescInfo | |
| std::string | name_ |
| std::string | session_ |
| std::string | description_ |
在GraphObject和CDescInfo的基础上新增私有成员param_manager_/event_manager_/param_/belong_ param_manager_/event_manager_用于引入GParamManager和GEventManager param_用于引入GPassedParam,对于GAspectObject来说是GAspectParam belong_则是GAspectObject独有的,维护切面和GElement的从属关系
|
explicitprotected |

|
overrideprotected |
|
protected |
获取切面参数内容
|
overrideprotectedvirtual |
|
inlinefinalprivatevirtual |
|
protected |
设置切面参数内容
| param |
| CGRAPH_NAMESPACE_BEGIN GAspectObjectPtr GAspectObject::setAParam | ( | T * | param | ) |
传入的param可以为空

|
protected |
设置从属的 element信息
| belong |

|
friend |
|
friend |
|
friend |
|
private |
|
private |
|
private |
|
private |