|
CGraph
|
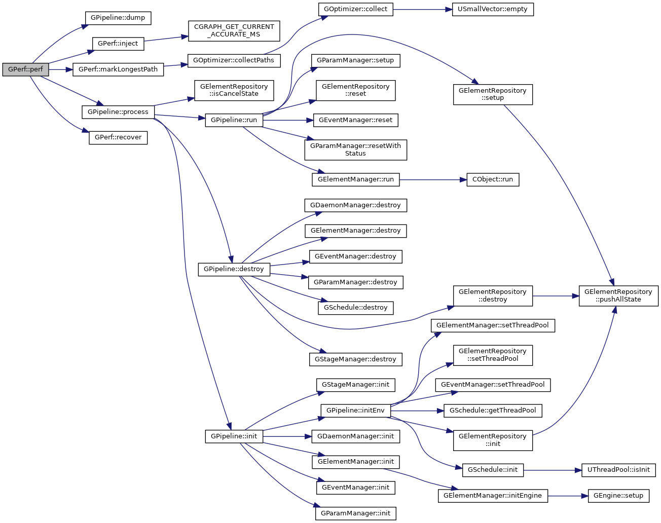
pipeline性能分析,具体做法是通过inject注入统计性能的切面,然后运行pipeline, 接着输出最长路径和整个pipeline的可视化,最后通过recover删除切面恢复原来的pipeline More...
#include <GPerf.h>


Static Protected Member Functions | |
| static CStatus | perf (GPipeline *pipeline, std::ostream &oss) |
| static CStatus | inject (GPipeline *pipeline) |
| static CStatus | markLongestPath (GPipeline *pipeline) |
| static CStatus | recover (GPipeline *pipeline) |
Friends | |
| class | GPipeline |
Additional Inherited Members | |
Public Member Functions inherited from CObject | |
| CObject ()=default | |
| virtual CStatus | init () |
| virtual CStatus | run ()=0 |
| virtual CStatus | destroy () |
| virtual | ~CObject ()=default |
pipeline性能分析,具体做法是通过inject注入统计性能的切面,然后运行pipeline, 接着输出最长路径和整个pipeline的可视化,最后通过recover删除切面恢复原来的pipeline
注入对应的切面信息
| pipeline |
给其中的每个element,都添加这个切面信息 这里是不需要考虑 delete perf_info_的,因为在 element结束的时候,会自动释放

查询最长链路信息
| pipeline |

|
staticprotected |
针对pipeline进行性能分析
| pipeline |

恢复原来的pipeline信息
| pipeline |
|
friend |