|
CGraph
|
#include <GAspect.h>


Public Member Functions | |
| virtual CStatus | beginInit () |
| virtual CVoid | finishInit (const CStatus &curStatus) |
| virtual CStatus | beginRun () |
| virtual CVoid | finishRun (const CStatus &curStatus) |
| virtual CStatus | beginDestroy () |
| virtual CVoid | finishDestroy (const CStatus &curStatus) |
| virtual CVoid | enterCrashed () |
Public Member Functions inherited from GAspectObject | |
| template<typename T , c_enable_if_t< std::is_base_of< GAspectParam, T >::value, int > > | |
| CGRAPH_NAMESPACE_BEGIN GAspectObjectPtr | setAParam (T *param) |
Public Member Functions inherited from CObject | |
| CObject ()=default | |
| virtual CStatus | init () |
| virtual CStatus | destroy () |
| virtual | ~CObject ()=default |
Public Member Functions inherited from CDescInfo | |
| const std::string & | getSession () const |
| const std::string & | getDescription () const |
| virtual auto | setName (const std::string &name) -> decltype(this) |
| virtual auto | setDescription (const std::string &description) -> decltype(this) |
| virtual | ~CDescInfo ()=default |
Additional Inherited Members | |
Protected Member Functions inherited from GAspectObject | |
| GAspectObject () | |
| ~GAspectObject () override | |
| template<typename T , c_enable_if_t< std::is_base_of< GAspectParam, T >::value, int > = 0> | |
| T * | getAParam () |
| template<typename T , c_enable_if_t< std::is_base_of< GAspectParam, T >::value, int > = 0> | |
| GAspectObject * | setAParam (T *param) |
| GAspectObject * | setBelong (GElement *belong) |
| const std::string & | getName () const override |
Protected Attributes inherited from CDescInfo | |
| std::string | name_ |
| std::string | session_ |
| std::string | description_ |
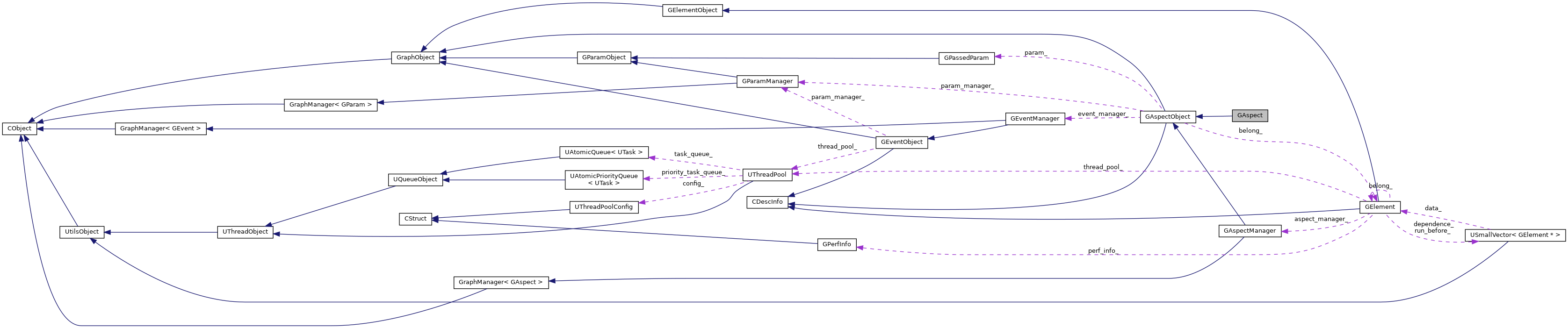
切面(beginInit/finishInit, beginRun/finishRun, beginDestroy/finishDestroy) 基类GAspectObject可以派生出GAspectManager,而aspect_manager_作为GElement的成员,提供面向GElement的切面管理能力
|
virtual |
init()函数切面开始期间动作
|
virtual |
run()函数切面开始期间动作
Reimplemented in SwitchGAspect, and GPerfAspect< Args >.
|
virtual |
进入crash的逻辑
destroy()函数切面结束期间动作
| curStatus |
init()函数切面结束期间动作
| curStatus |