|
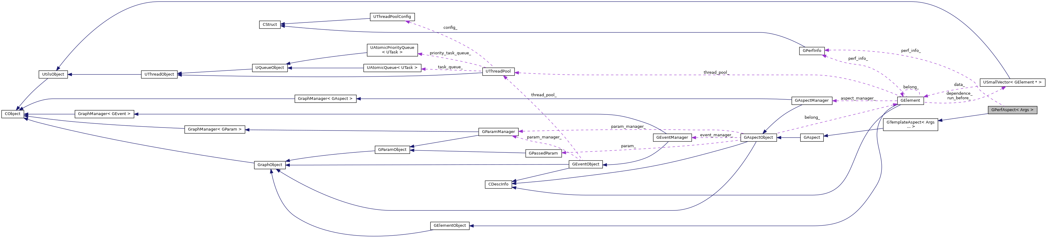
CGraph
|
预先写好的用于做性能分析的切面 More...
#include <GPerfAspect.h>


Protected Member Functions | |
| GPerfAspect (CFMSec startTs, GPerfInfoPtr perfInfo) | |
| CStatus | beginRun () final |
| CVoid | finishRun (const CStatus &curStatus) final |
Protected Member Functions inherited from GAspectObject | |
| GAspectObject () | |
| ~GAspectObject () override | |
| template<typename T , c_enable_if_t< std::is_base_of< GAspectParam, T >::value, int > = 0> | |
| T * | getAParam () |
| template<typename T , c_enable_if_t< std::is_base_of< GAspectParam, T >::value, int > = 0> | |
| GAspectObject * | setAParam (T *param) |
| GAspectObject * | setBelong (GElement *belong) |
| const std::string & | getName () const override |
Private Attributes | |
| CFMSec | pipeline_start_ts_ = 0.0 |
| CFMSec | cur_start_ts_ = 0.0 |
| GPerfInfoPtr | perf_info_ = nullptr |
Friends | |
| class | CAllocator |
Additional Inherited Members | |
Public Member Functions inherited from GAspect | |
| virtual CStatus | beginInit () |
| virtual CVoid | finishInit (const CStatus &curStatus) |
| virtual CStatus | beginDestroy () |
| virtual CVoid | finishDestroy (const CStatus &curStatus) |
| virtual CVoid | enterCrashed () |
Public Member Functions inherited from GAspectObject | |
| template<typename T , c_enable_if_t< std::is_base_of< GAspectParam, T >::value, int > > | |
| CGRAPH_NAMESPACE_BEGIN GAspectObjectPtr | setAParam (T *param) |
Public Member Functions inherited from CObject | |
| CObject ()=default | |
| virtual CStatus | init () |
| virtual CStatus | destroy () |
| virtual | ~CObject ()=default |
Public Member Functions inherited from CDescInfo | |
| const std::string & | getSession () const |
| const std::string & | getDescription () const |
| virtual auto | setName (const std::string &name) -> decltype(this) |
| virtual auto | setDescription (const std::string &description) -> decltype(this) |
| virtual | ~CDescInfo ()=default |
Protected Attributes inherited from CDescInfo | |
| std::string | name_ |
| std::string | session_ |
| std::string | description_ |
预先写好的用于做性能分析的切面
| Args |
|
inlineexplicitprotected |
|
inlinefinalprotectedvirtual |
|
inlinefinalprotectedvirtual |
|
friend |
|
private |
|
private |
|
private |