|
CGraph
|
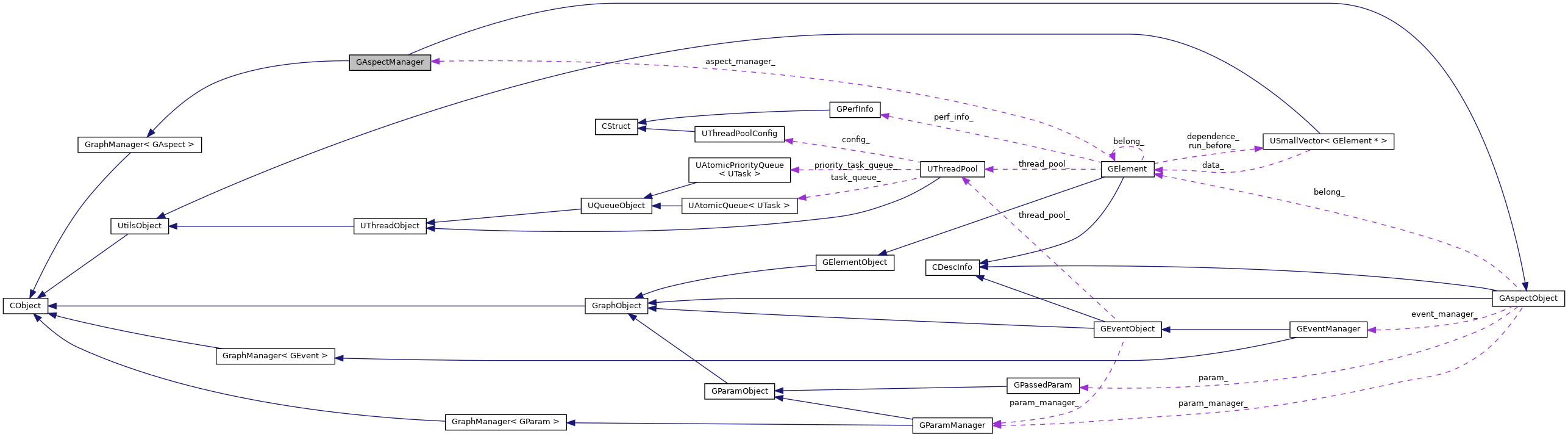
#include <GAspectManager.h>


Protected Member Functions | |
| GAspectManager () | |
| ~GAspectManager () override | |
| CStatus | reflect (const internal::GAspectType &type, const CStatus &curStatus=CStatus()) |
| CStatus | add (GAspectPtr aspect) final |
| CSize | getSize () const final |
| CStatus | clear () final |
| CStatus | popLast () |
| CVoidPtr | setGParamManager (GParamManagerPtr pm) final |
| CVoidPtr | setGEventManager (GEventManagerPtr em) final |
Protected Member Functions inherited from GAspectObject | |
| GAspectObject () | |
| ~GAspectObject () override | |
| template<typename T , c_enable_if_t< std::is_base_of< GAspectParam, T >::value, int > = 0> | |
| T * | getAParam () |
| template<typename T , c_enable_if_t< std::is_base_of< GAspectParam, T >::value, int > = 0> | |
| GAspectObject * | setAParam (T *param) |
| GAspectObject * | setBelong (GElement *belong) |
| const std::string & | getName () const override |
Protected Member Functions inherited from GraphManager< GAspect > | |
| virtual CStatus | add (GAspect *object) |
| virtual CStatus | remove (GAspect *object) |
| virtual CBool | find (GAspect *object) const |
| virtual CStatus | create (const std::string &key) |
| virtual GAspect * | get (const std::string &key) |
| virtual CStatus | reset () |
| CStatus | run () override |
Private Attributes | |
| GAspectPtrArr | aspect_arr_ |
Friends | |
| class | GElement |
| class | CAllocator |
Additional Inherited Members | |
Public Member Functions inherited from GAspectObject | |
| template<typename T , c_enable_if_t< std::is_base_of< GAspectParam, T >::value, int > > | |
| CGRAPH_NAMESPACE_BEGIN GAspectObjectPtr | setAParam (T *param) |
Public Member Functions inherited from CObject | |
| CObject ()=default | |
| virtual CStatus | init () |
| virtual CStatus | destroy () |
| virtual | ~CObject ()=default |
Public Member Functions inherited from CDescInfo | |
| const std::string & | getSession () const |
| const std::string & | getDescription () const |
| virtual auto | setName (const std::string &name) -> decltype(this) |
| virtual auto | setDescription (const std::string &description) -> decltype(this) |
| virtual | ~CDescInfo ()=default |
Protected Attributes inherited from CDescInfo | |
| std::string | name_ |
| std::string | session_ |
| std::string | description_ |
继承GraphManager<T>的add/remove/find/create/get/reset/run等针对具体T类型对象的管理能力 继承GAspectObject的GetAParam/setAParam获取GAspectParam的能力,以及setBelong设置所属GElement的能力
|
explicitprotected |
|
overrideprotected |

|
finalprotected |
|
finalprotectedvirtual |
|
finalprotectedvirtual |
|
protected |
弹出去最后一个

|
protected |
|
finalprotected |
|
finalprotected |
|
friend |
|
friend |
|
private |